Flashing yellow AdvanceTrac icon after New Brakes

The dealership's service manager and master tech today said to get metallic pads next time, after these wear out... they said they will grab better (will cause brake dust, but they will bite).

I did two 60-10MPH kinda hard near stops (or 60-5MPH)... then traffic caught me. Drove 5 miles waiting for traffic to clear.

I then did eight 60-10MPH pretty hard near stops in a row. On the 5th near stop I started smelling the brakes (and the next three near stops). Drove it 15 miles on the interstate and then back home and left it in the drive until tomorrow, with the emergency brake off. (Need to paint the rear calipers next).

It stopped good, and had me leaning into the steering wheel pressed hard against the seat belts.

No noises (no sounds from the slotted rotors, no brake squeal).

0907111807_01.jpg
 
I took my 2006 ls to the dealership for check advancetrac occasionally coming on and this is what they came up with. Verified concerned test showed numerous codes for mismatch vins and communication faults inspected and pinpoint test found open circuits in abs module? I wasn't there to pick it up or I would have asked. Now my wife says the icon is always flashing. Is the car safe to drive like that?
 
I took my 2006 ls to the dealership for check advancetrac occasionally coming on and this is what they came up with. Verified concerned test showed numerous codes for mismatch vins and communication faults inspected and pinpoint test found open circuits in abs module? I wasn't there to pick it up or I would have asked. Now my wife says the icon is always flashing. Is the car safe to drive like that?

Well, it's not going to burst into flames, but it may kill engine power at any time.
It sounds like you have some sort of data bus problem. They probably started the calibrate procedure and were unable to finish it. Apparently, you need to find a better dealer. I doubt the problem is in the ABS module itself. (I am assuming that the ABS light is not on.)
 
Thanks ABS light is not on. But the cruise control works sometime and sometimes it don't.
Well, it's not going to burst into flames, but it may kill engine power at any time.
It sounds like you have some sort of data bus problem. They probably started the calibrate procedure and were unable to finish it. Apparently, you need to find a better dealer. I doubt the problem is in the ABS module itself. (I am assuming that the ABS light is not on.)
 
2006-09-24_153317_flow.gif


my problem is my advance track light comes on soon after driving it doesn't stay on but turns on eventually every time I start the vehicle now I also have mushy brakes even after changing the booster

im here also and have been looking at the diag the flowchart expresses a lot about bleeding im going to try again but ive been there a few times already and im almost convinced since fluid remains without drips and cant find leak yet I want to assume that there is a giant air gap ive watched some mechanics use a vac machine of diff types to get this job done but wondering still on my LS :/ now ive generated the right codes and we are with the same anomaly a common occurrence I want answers dammit …...he ha trick don't mind me mind ford


I want to put a vac on it or get it purged correctly I like the part about on the flow chart that describes 200 lbs to activate the Trac Light :) makes me feel hopefull after driving vehicles so long with mush but need to get this done

what is WDS? don't think I got that scanner how can I do this without im getting the feeling its like a recipe

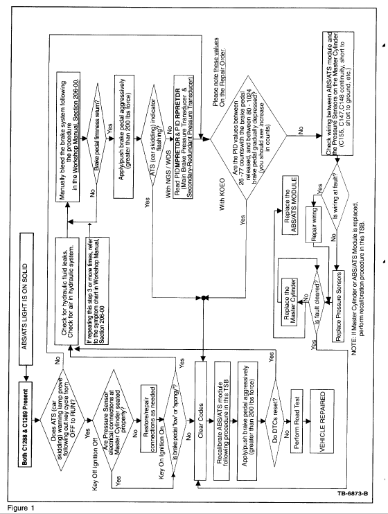
Article No
03-2-3
02/03/03
BRAKES - ABS/ATS (ANTILOCK BRAKING
SYSTEM/ADVANCE TRAC SYSTEM) DTCS
C1288/C1289 DIAGNOSIS - SERVICE TIPS

LINCOLN:
2000-2002 LS

Article 02-22-5 is being republished in its entirety to update the Title DTC codes and the Parts information.

ISSUE
Some vehicles may exhibit an illuminated ABS/ATS (Advance Trac System) warning lamp with both DTCs C1288 (Pressure Transducer Main/Primary Input Circuit Failure) & C1289 (Pressure Transducer Redundant/Secondary Input Circuit Failure) stored. The Workshop Manual may not provide complete diagnostic information for these DTCs in some cases.

ACTION
Use the flow chart to diagnose and repair the vehicle. The ATS Module Recalibration Procedure has been included in the service procedure for use as needed during service.

SERVICE INFORMATION
ATS Module Recalibration Procedure:
1. Place vehicle on level ground.
2. Start engine.
3. With the WDS, use the following procedure:
a. Brake pedal released.
b. Select the Guided Diagnostic Icon.
c. Select Chassis.
d. Select Braking.
e. Select IVD (Interactive Vehicle Dynamics).
f. Select IVD Initialization Sequence.
g. Each item/sensor must be selected, and then follow any additional instructions given.
4. With the NGS, use the following procedure:
a. Brake pedal released.
b. Use the latest level NGS Service Card.
c. Select Service Bay Functions.
d. Select ABS.
e. Select IVD Calibration.
f. Select 00-02 Lincoln LS & Press, TRIGGER.
g. Rotate the Steering Wheel Lock to Lock.
h. When "BOOSTER LEARN" & "SWA LOCK TO LOCK" display "COMPLETE", press TRIGGER to continue.
i. Wait for "YAW RATE INIT" & "LATERAL ACCEL SENSOR" to display "COMPLETE".
j. Press the "CANCEL" button
 
View attachment 828573598

my problem is my advance track light comes on soon after driving it doesn't stay on but turns on eventually every time I start the vehicle now I also have mushy brakes even after changing the booster

im here also and have been looking at the diag the flowchart expresses a lot about bleeding im going to try again but ive been there a few times already and im almost convinced since fluid remains without drips and cant find leak yet I want to assume that there is a giant air gap ive watched some mechanics use a vac machine of diff types to get this job done but wondering still on my LS :/ now ive generated the right codes and we are with the same anomaly a common occurrence I want answers dammit …...he ha trick don't mind me mind ford


I want to put a vac on it or get it purged correctly I like the part about on the flow chart that describes 200 lbs to activate the Trac Light :) makes me feel hopefull after driving vehicles so long with mush but need to get this done

what is WDS? don't think I got that scanner how can I do this without im getting the feeling its like a recipe

Article No
03-2-3
02/03/03
BRAKES - ABS/ATS (ANTILOCK BRAKING
SYSTEM/ADVANCE TRAC SYSTEM) DTCS
C1288/C1289 DIAGNOSIS - SERVICE TIPS

LINCOLN:
2000-2002 LS

Article 02-22-5 is being republished in its entirety to update the Title DTC codes and the Parts information.

ISSUE
Some vehicles may exhibit an illuminated ABS/ATS (Advance Trac System) warning lamp with both DTCs C1288 (Pressure Transducer Main/Primary Input Circuit Failure) & C1289 (Pressure Transducer Redundant/Secondary Input Circuit Failure) stored. The Workshop Manual may not provide complete diagnostic information for these DTCs in some cases.

ACTION
Use the flow chart to diagnose and repair the vehicle. The ATS Module Recalibration Procedure has been included in the service procedure for use as needed during service.

SERVICE INFORMATION
ATS Module Recalibration Procedure:
1. Place vehicle on level ground.
2. Start engine.
3. With the WDS, use the following procedure:
a. Brake pedal released.
b. Select the Guided Diagnostic Icon.
c. Select Chassis.
d. Select Braking.
e. Select IVD (Interactive Vehicle Dynamics).
f. Select IVD Initialization Sequence.
g. Each item/sensor must be selected, and then follow any additional instructions given.
4. With the NGS, use the following procedure:
a. Brake pedal released.
b. Use the latest level NGS Service Card.
c. Select Service Bay Functions.
d. Select ABS.
e. Select IVD Calibration.
f. Select 00-02 Lincoln LS & Press, TRIGGER.
g. Rotate the Steering Wheel Lock to Lock.
h. When "BOOSTER LEARN" & "SWA LOCK TO LOCK" display "COMPLETE", press TRIGGER to continue.
i. Wait for "YAW RATE INIT" & "LATERAL ACCEL SENSOR" to display "COMPLETE".
j. Press the "CANCEL" button
I think this is scanner program the dealerships have access to....Forscan does ABS recalibration and Yaw Rate & Lateral accel Sensor Recalibration also...it even works on my Forscan Lite app on my Android Smartphone...Forscan is free to download on windows...you'll need the Elm327 adapter

$18.97
41R9d6Cw5iL._AC_US40_.jpg

  • 51S8wlBKVvL._AC_US40_.jpg
  • 51KKgThbVNL._AC_US40_.jpg
  • 5147-OPM4nL._AC_US40_.jpg
  • 51828em1C7L._AC_US40_.jpg
  • 518qKbaW0TL._AC_US40_.jpg
  • 4177MCgw9cL._AC_US40_.jpg

  • 717GectRmFL._AC_SX522_.jpg



FORScan OBD2 Adapter, VINT-TT55502 ELMconfig ELM327 modified For all Windows compatible with Ford Cars F150 F250 and Light Pickup Truck Scan Tool, Code Reader MS-CAN HS-CAN Switch
 

Members online

No members online now.
Back
Top